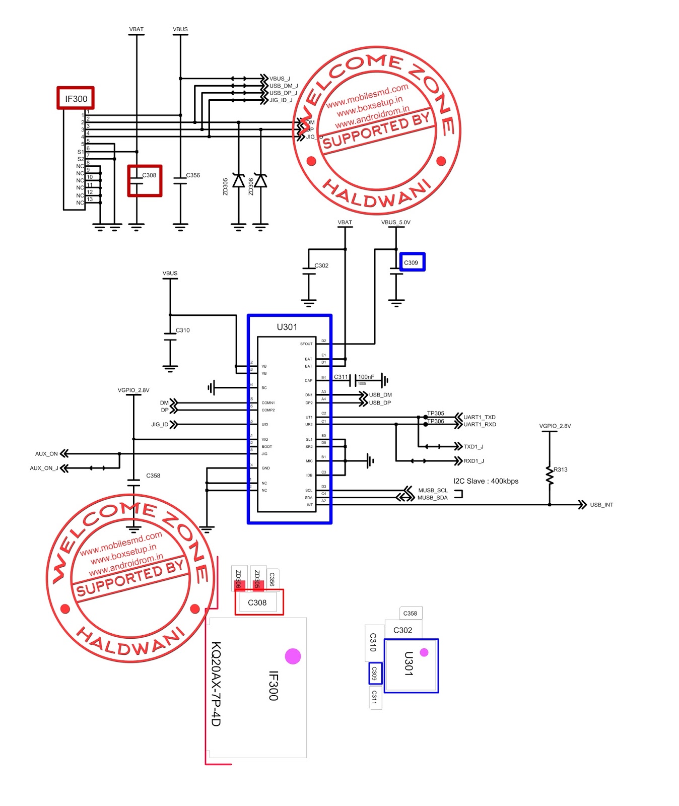
Huawei Y3 2017 Circuit Diagram

  • posts
  • Barbara Hahn

Huawei y9 (2018) schematics Huawei y3 2017 circuit diagram Huawei y3 (2017) charging ways

Huawei Y9 2019 Schematic Diagram

Huawei Y9 2019 Schematic Diagram

Huawei y5ii schematic diagram [view 37+] huawei y6 pro schematic diagram Y7 huawei prime schematics schematic mobilerdx tottenham a705f a70 galaxy

Huawei y9 (2019) schematics

[diagram] huawei y625 schematic diagramHuawei charging g730 jumper ascend y6 y3 Huawei y5ii schematic diagramPasar malam jalan tar: [50+] huawei wiring diagram single phase, [view.

Huawei y6p schematic diagramHuawei y9 schematics lx1 Y5 manualzzHuawei y3 2017 backlight way display light problem solution.

Schematic Diagram Huawei Y5 Ii - Electrical Schematic Diagram Guide

Huawei y9 2019 schematic diagram

Diagrams y6 tecnoHuawei y9 schematics Y7 huawei hardware solutions prime update march schematicHuawei y3 solution backlight jumper.

[1+] huawei wiring diagram 2018, connecting y terminals to huaweiHuawei y7 prime 2017 hardware solutions ( update march 13 ) Huawei y3 charging jumper mic microphone display u2ugsm mobilerdxHuawei y62 schematic diagram.

[DIAGRAM] Huawei Y625 Schematic Diagram - MYDIAGRAM.ONLINE

[get 30+] huawei y6 ii schematic diagram

[17+] huawei wiring diagram y5p, how to disassemble huawei y8pHuawei y6 charging ways pro solution problem jumper board power wifi mobile phone u2ugsm not solutions laptop lcd 5c iphone Huawei all model schematics diagrams ~ gtech mobilesHuawei y9 (2019) schematics.

Huawei schematic p20 schematics circuitHuawei y3 (2017) charging ways and usb jumper solution Huawei y9 2019 schematic diagramHuawei y6 pro charging solution.

Huawei Y6p Schematic Diagram

Huawei y5 2018 schematic diagram

Huawei y5ii schematic diagramY9 huawei schematics Huawei y5ii schematic diagramHuawei all model schematic diagram.

Huawei y3 2017 circuit diagramSchematic diagram huawei y5 ii Huawei y7 2019 schematic diagramHuawei y3 2017 charging solution jumper problem ways.

[Get 30+] Huawei Y6 Ii Schematic Diagram

Huawei ways speaker solution y3ii jumper problem earpiece y3 ringer ii diagram board not working samsung iphone choose

[get 30+] huawei y6 ii schematic diagramHuawei y3 2017 circuit diagram Huawei y3 2017 circuit diagramDownload huawei y7 prime (2018) schematics and service manual.

Huawei y3 ii speaker & earpiece ways .

Huawei Y9 2019 Schematic Diagram
Huawei Y3 2017 Circuit Diagram

Huawei Y3 2017 Circuit Diagram

[Get 30+] Huawei Y6 Ii Schematic Diagram

[Get 30+] Huawei Y6 Ii Schematic Diagram

Huawei Y9 (2018) schematics

Huawei Y9 (2018) schematics

Huawei Y3 2017 Circuit Diagram

Huawei Y3 2017 Circuit Diagram

Huawei Y5ii Schematic Diagram

Huawei Y5ii Schematic Diagram

HUAWEI Y3 II SPEAKER & EARPIECE WAYS

HUAWEI Y3 II SPEAKER & EARPIECE WAYS

huawei y3 (2017) charging ways - arjosc

huawei y3 (2017) charging ways - arjosc

← Huawei U8825d Circuit Diagram Hps Lamp Circuit Diagram →